반응형

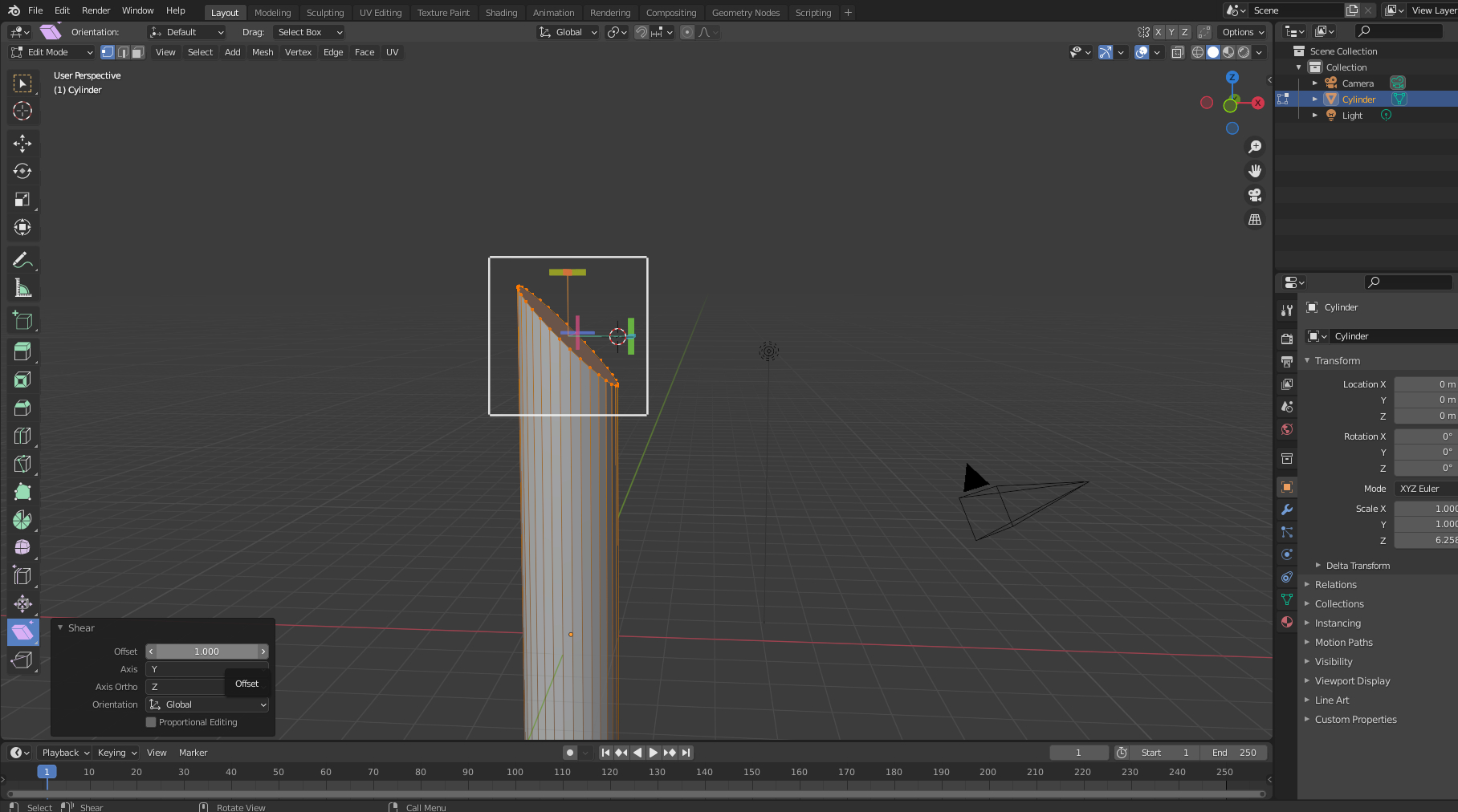
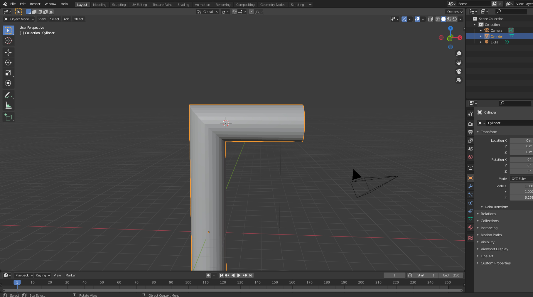
1.실린더엣지 선택 > 메뉴바 shear > 비틀어줄때 offset값 1

2. extrude후에 > s,x,0 (s키 x값을 메뉴에서 0으로)
반응형
'새폴더' 카테고리의 다른 글
| 플스패드, 엑박패드 엑박컨트롤러 플스2 ps2 게임패드 컨트롤러, 듀얼쇼크2 윈도우10에 연결설치 (0) | 2023.06.23 |
|---|---|
| archemedian curve를 사용한 나사(볼트) 모델링. (0) | 2023.06.19 |
| 블렌더, 하늘을 나는 서핑보드 맹글기 Blender, Making Surfboards Fly in the Sky (0) | 2023.06.12 |
| 집에 저렴이 비데 설치하기.jpg (0) | 2023.06.10 |
| 다빈치 리졸브, 돋보기 효과, 확대 davinci resolve, zoom effects (0) | 2023.06.02 |
댓글