반응형

1. cube를 사진처럼 > 엣지를 떼어낸다.

2. 모서리 버텍스 선택 > bevel를 실행 crtl+shift +B 중에 마우스휠로 버택스추가
> (bevel 똑바로 안될때 블렌더 오브젝트 변형 후 현재 값으로 초기화 object > apply > All transform)

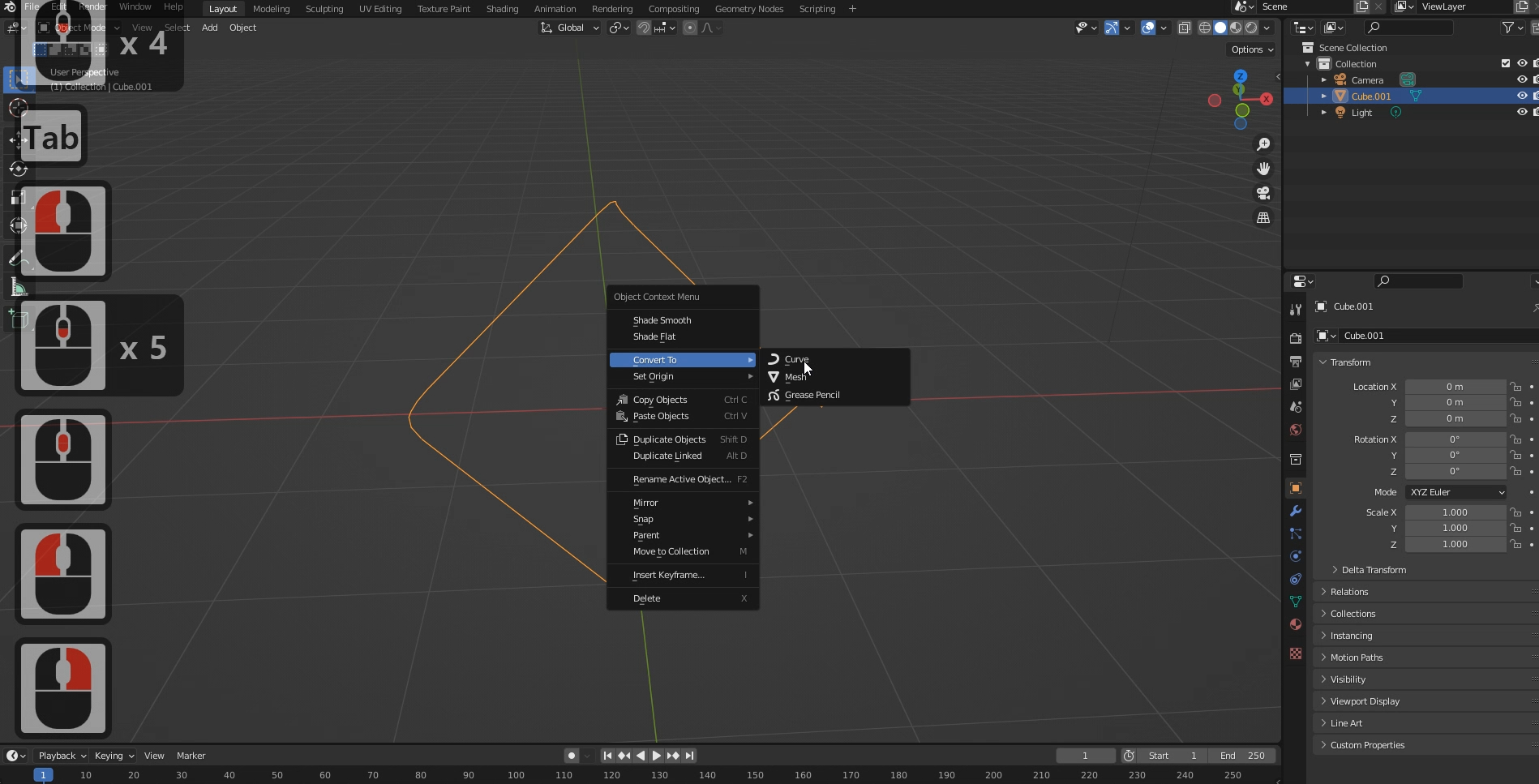
3. shift+D 복사본을 대칭으로 > join > 버택스를 합쳐준다. (두개의 버택스 선택후 m > at center)

4. convert to > curve로 바꿔준다.

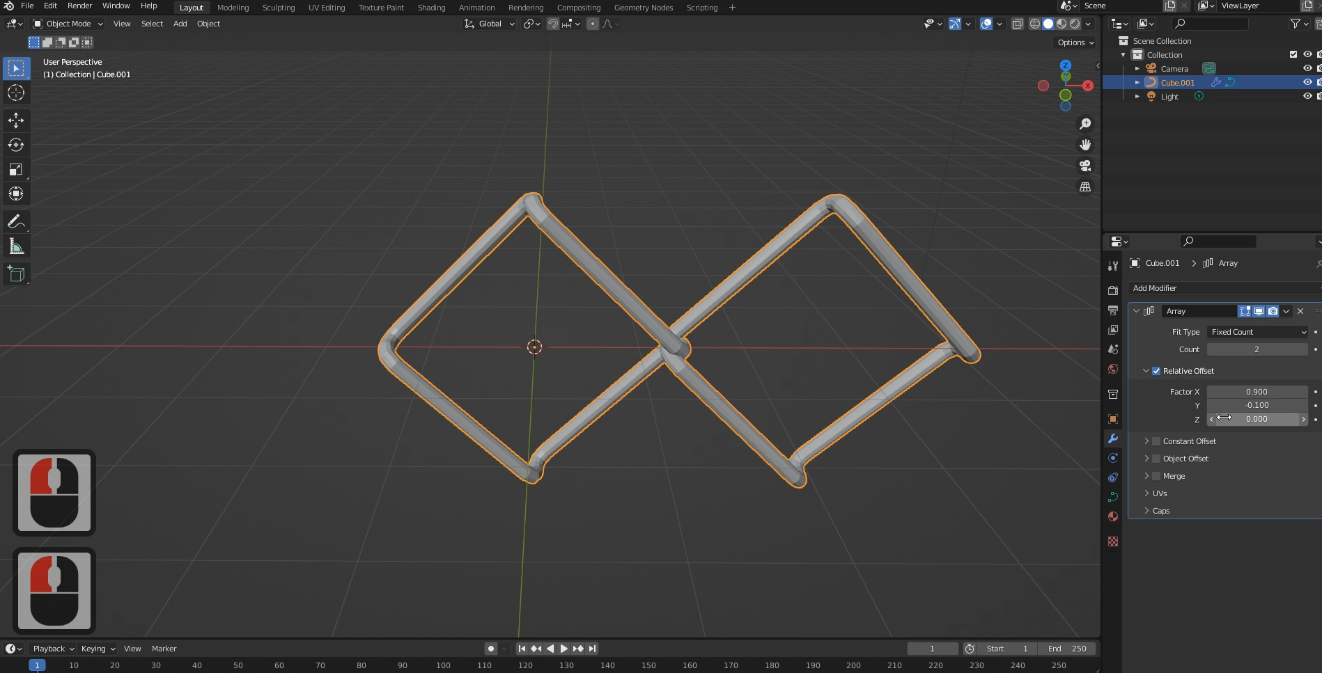
5. 우측 object data properties > geometry > bevel 란에 depth를 조정

6. Modifier properties > array > relative offset > factor값을 조정해서 나열해준다.

완성
영상
반응형
'새폴더' 카테고리의 다른 글
| 블렌더, 보이는 상태그대로 이미지 렌더링 (0) | 2023.09.15 |
|---|---|
| 블렌더, 스마트 폰 Blender, smart phone (0) | 2023.09.10 |
| 블렌더, 원룸 화장실 Blender, 1room toillet (0) | 2023.09.01 |
| 블렌더, 피쳐폰 Blender, 2g폰 3g폰 feature phone (0) | 2023.09.01 |
| 요즘 그리고 있는 그림. 임무, 배경작업 (0) | 2023.08.31 |
댓글