반응형

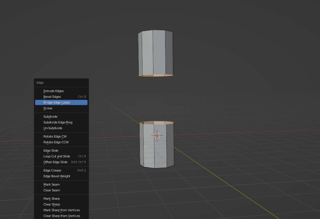
1.두개의 실린더를 join하여 하나의 오브젝트로 만든다음

2.우클릭또는 ctrl+e 키 > bridge edge loops 을 해준다.

3.완성

#블렌더
#blender
#블렌더 두개면 합치기
반응형
'새폴더' 카테고리의 다른 글
| 블렌더, 오브젝트에 구멍뚫기 (2) | 2022.11.16 |
|---|---|
| 블렌더, 카메라 회전 시키기 (0) | 2022.11.15 |
| 포토샵, 쭈글쭈글 종이질감 만들기 (0) | 2022.11.06 |
| 포토샵, 이미지 배경 간단하게 흰색으로 처리하기 (0) | 2022.11.06 |
| 포토샵, 스케치한 이미지 만들기. (0) | 2022.11.05 |
댓글