반응형

1. 스노우 보드 데크를 만들건데 구멍을 한번 뚫어보겠다.

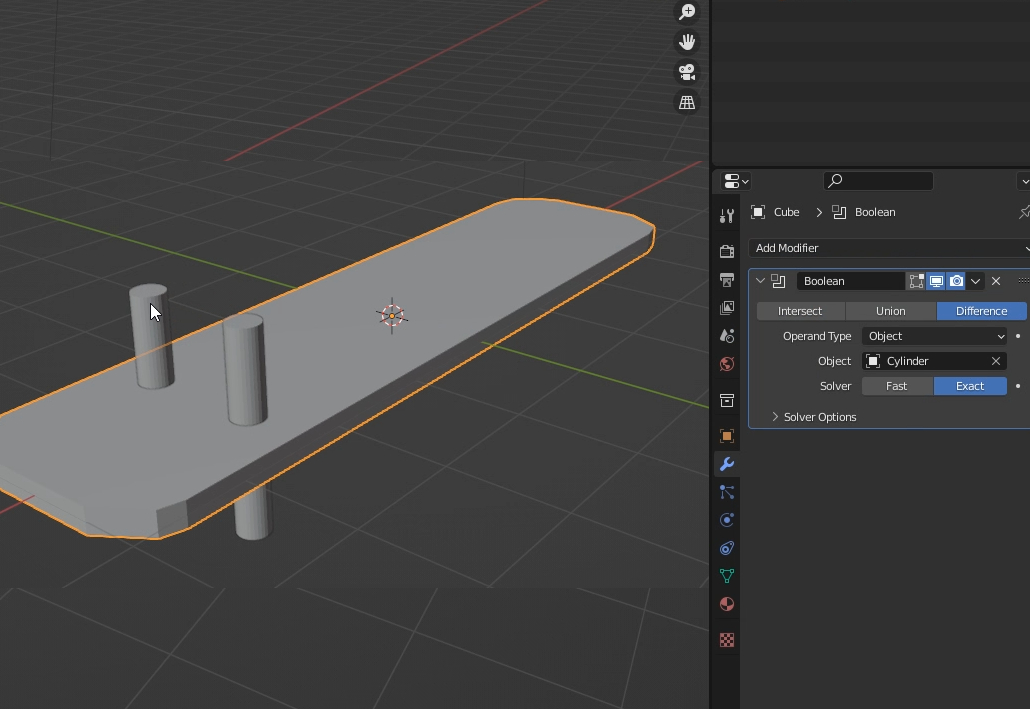
2. 구멍을 뚫을 보드에 실린더를 꼽아준다.

3. 보드를 선택해주고 Modifier properties > Boolean을 실행해준다.

4. Object에 실린더를 선택해주고 apply를 실행해주면 끝

완성

#blender
#블렌더
#구멍뚫기
반응형
'새폴더' 카테고리의 다른 글
| 블렌더, 사람이 움직일수 있게 뼈대 만들기 #2 (0) | 2022.11.17 |
|---|---|
| 블렌더, 사람이 움직일수 있게 뼈대 만들기 (1) | 2022.11.17 |
| 블렌더, 카메라 회전 시키기 (0) | 2022.11.15 |
| 블렌더, 두면을 합치기 (0) | 2022.11.10 |
| 포토샵, 쭈글쭈글 종이질감 만들기 (0) | 2022.11.06 |
댓글