반응형

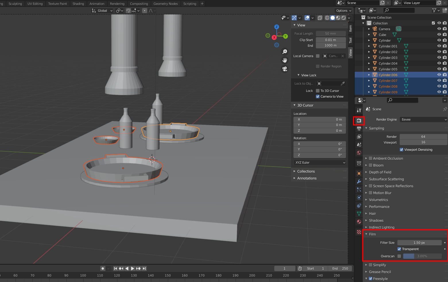
1. Render properties > Film > Transparent 체크

2. F12 렌더링하면 이미지가 투명하게 된다.

웹툰에 쓸거라면 배경을 투명하게해서 저장하면 좋다.
#블렌더
#배경투명하게
반응형
'새폴더' 카테고리의 다른 글
| 웹툰 무료배경 소스, 모니터 (0) | 2023.01.04 |
|---|---|
| 모임, 만화 영상작업 Cartoon work (0) | 2022.12.27 |
| 견묘쟁주 작업.jpg (0) | 2022.12.19 |
| 다빈치 리졸브, 블렌더로 만화작업 Cartoon work (0) | 2022.12.10 |
| 블렌더, 커브를 따라 움직이는 애니메이션 (0) | 2022.12.07 |
댓글