반응형

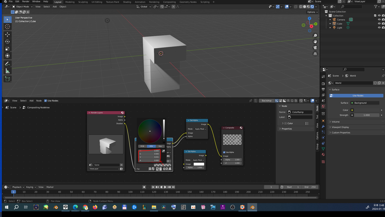
쉐이더 에디터에 들어가서 > 차례대로 설정값을 추가

배경 투명하게
왼쪽상단 작업창 compositor 열기 > compositor 작업창 use nodes체크 > set alpha
'블렌더 배경 그림자만 따로 뽑기 blender background' 참조
https://samura.tistory.com/4134
#툰쉐이딩
#만화효과
반응형
'새폴더' 카테고리의 다른 글
| 블렌더 배경 그림자만 따로 뽑기 blender background (0) | 2024.01.16 |
|---|---|
| 그냥 국내몰에서 산 AMVR 탁구채 (0) | 2024.01.16 |
| 새해 복 많이 받으세요. (0) | 2023.12.31 |
| 웹툰 무료배경 소스, 공부책상 study desktop (0) | 2023.12.27 |
| 파티클 헤어, 작은 나뭇잎 덩쿨 만들기 particle hair, blender 3d (0) | 2023.12.19 |
댓글