반응형

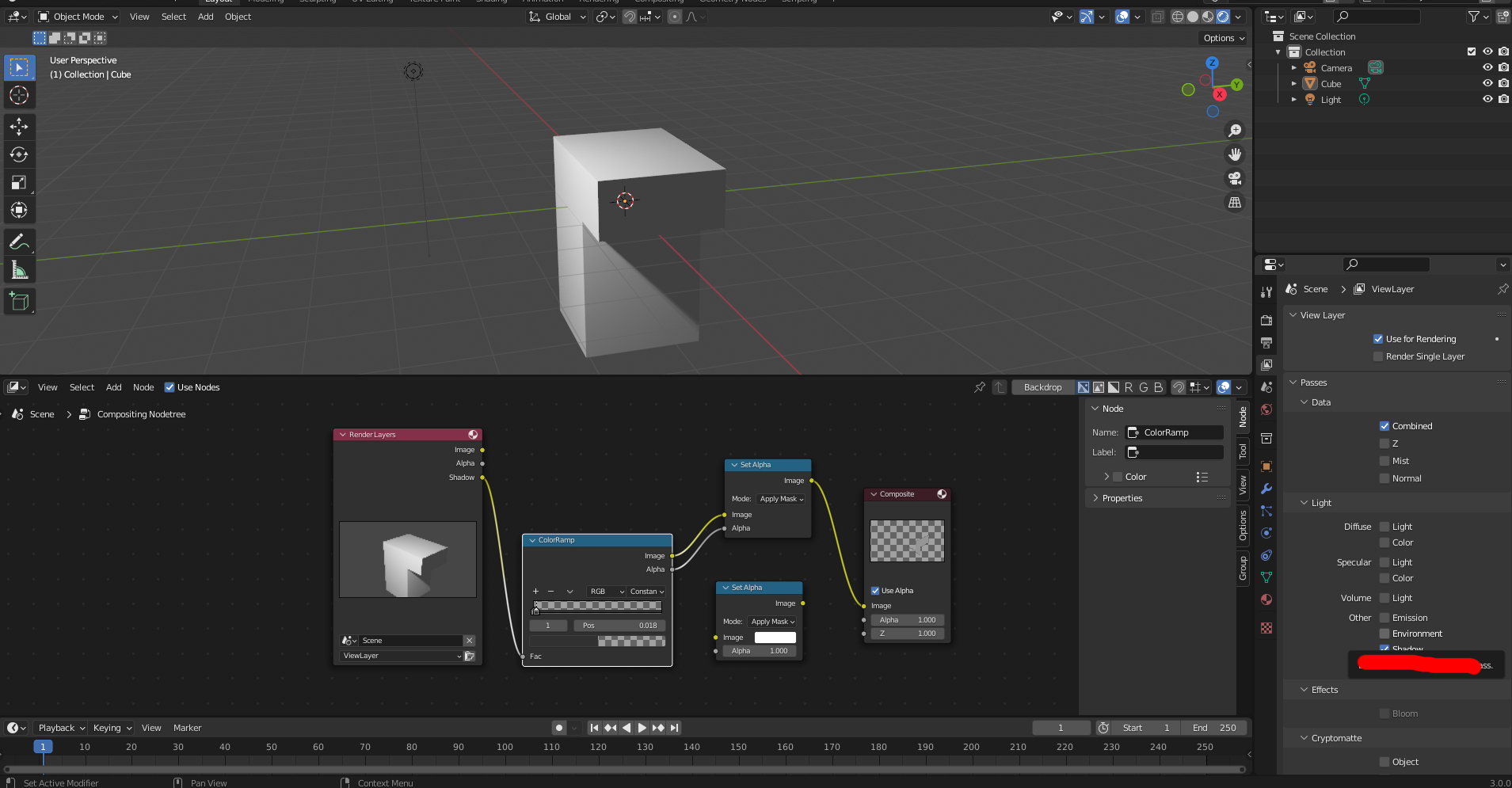
1. view layer properties > Light > shadow 체크

2. 왼쪽상단 작업창 compositor 열기 > compositor 작업창 use nodes체크 > 노드를 그림처럼


3. 완성
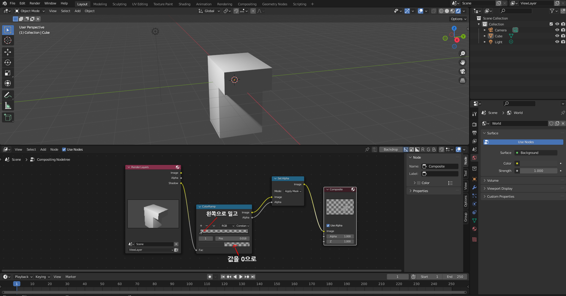
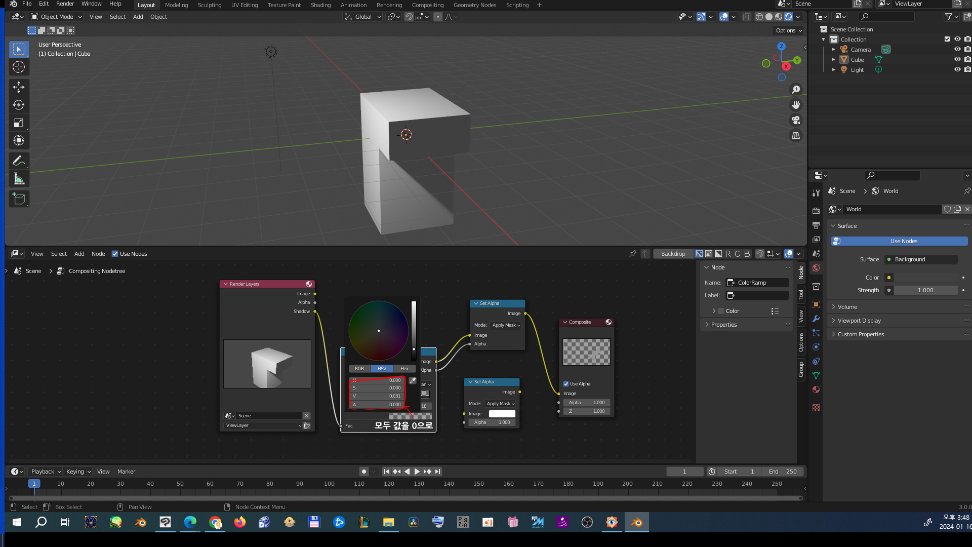
그림자에 배경을 포함해서 뽑을 거면 colorramp와 set alpha는 빼버려도 된다.
배경포함해서 렌더링은 아래처럼연결하고 F12

#블렌더 배경
#블렌더 그림자
#투명배경
반응형
'새폴더' 카테고리의 다른 글
| 블렌더 선만 렌더링 하기 Line art 라인아트 (1) | 2024.01.22 |
|---|---|
| 블렌더 그림자 웹툰식으로 투박하게 blender shadow (0) | 2024.01.17 |
| 그냥 국내몰에서 산 AMVR 탁구채 (0) | 2024.01.16 |
| 블렌더 만화효과, 툰쉐이딩 기본 설정값 (0) | 2024.01.07 |
| 새해 복 많이 받으세요. (0) | 2023.12.31 |
댓글