반응형

1. 오브젝트준비 > shift + a > Grease pencil > scene line art
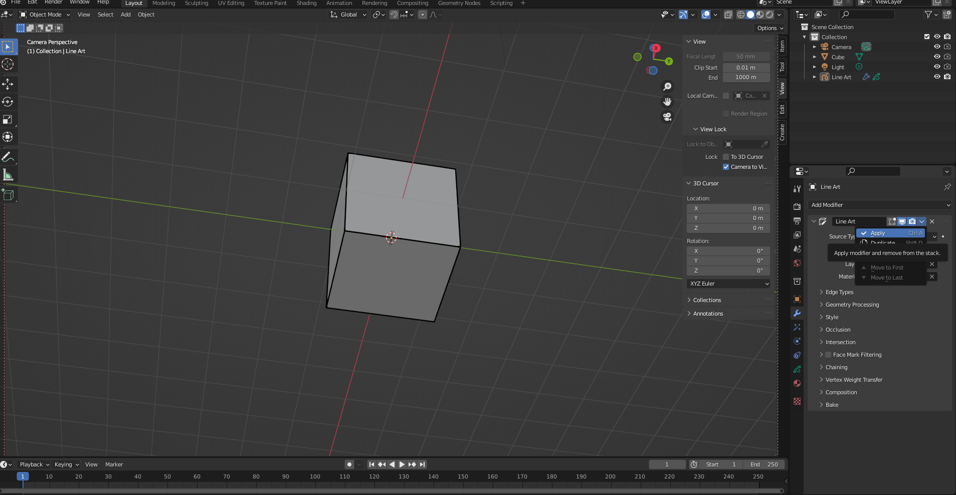
2. 우측 Scene collectoin에서 line art를 선택 > Modifier propertis > apply를 적용
3. 우측 Scene collectoin에서 line art 외에 렌더링에서 꺼주자.
4. render properties > film > transparent를 체크하고 렌더링(F12)을 해주면 라인만 뽑아낼수 있다.

#라인아트
#line art
반응형
'새폴더' 카테고리의 다른 글
| 거기 어떻노 (0) | 2024.03.10 |
|---|---|
| 블렌더 그림자 웹툰식으로 투박하게 blender shadow (0) | 2024.01.17 |
| 블렌더 배경 그림자만 따로 뽑기 blender background (0) | 2024.01.16 |
| 그냥 국내몰에서 산 AMVR 탁구채 (0) | 2024.01.16 |
| 블렌더 만화효과, 툰쉐이딩 기본 설정값 (0) | 2024.01.07 |
댓글