반응형

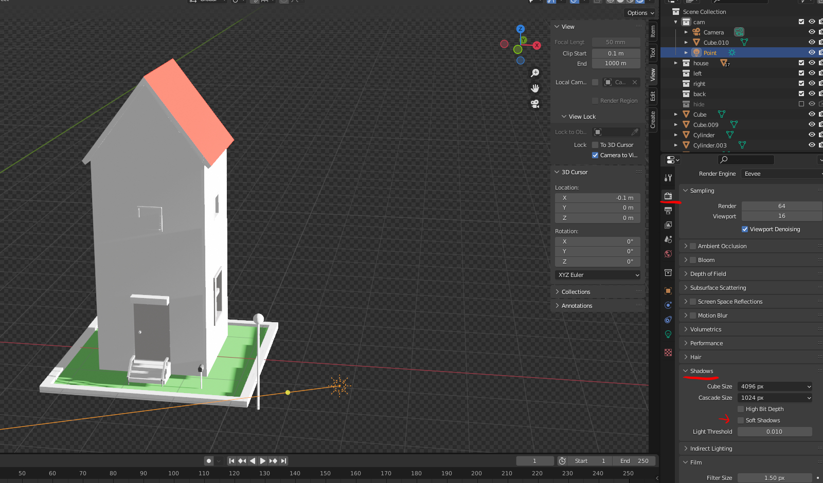
1. render properties > shadows > soft shadows 해제 ,cube size 4093
#브렌더 그림자
#웹툰
반응형
'새폴더' 카테고리의 다른 글
| 거기 어떻노 (0) | 2024.03.10 |
|---|---|
| 블렌더 선만 렌더링 하기 Line art 라인아트 (1) | 2024.01.22 |
| 블렌더 배경 그림자만 따로 뽑기 blender background (0) | 2024.01.16 |
| 그냥 국내몰에서 산 AMVR 탁구채 (0) | 2024.01.16 |
| 블렌더 만화효과, 툰쉐이딩 기본 설정값 (0) | 2024.01.07 |
댓글